通用banner
您當前的位置 : 首 頁 > 新聞中心 > 企業新聞

《鄭州花花牛乳制品有限公司2022年度溫室氣體排放核查報告》公示

2023-03-13 00:00:00

《鄭州花花牛乳制品有限公司2022年度溫室氣體排放核查報告》公示

《鄭州花花牛乳制品有限公司2022年度溫室氣體排放核查報告》公示

《鄭州花花牛乳制品有限公司2022年度溫室氣體排放核查報告》公示

《鄭州花花牛乳制品有限公司2022年度溫室氣體排放核查報告》公示

《鄭州花花牛乳制品有限公司2022年度溫室氣體排放核查報告》公示

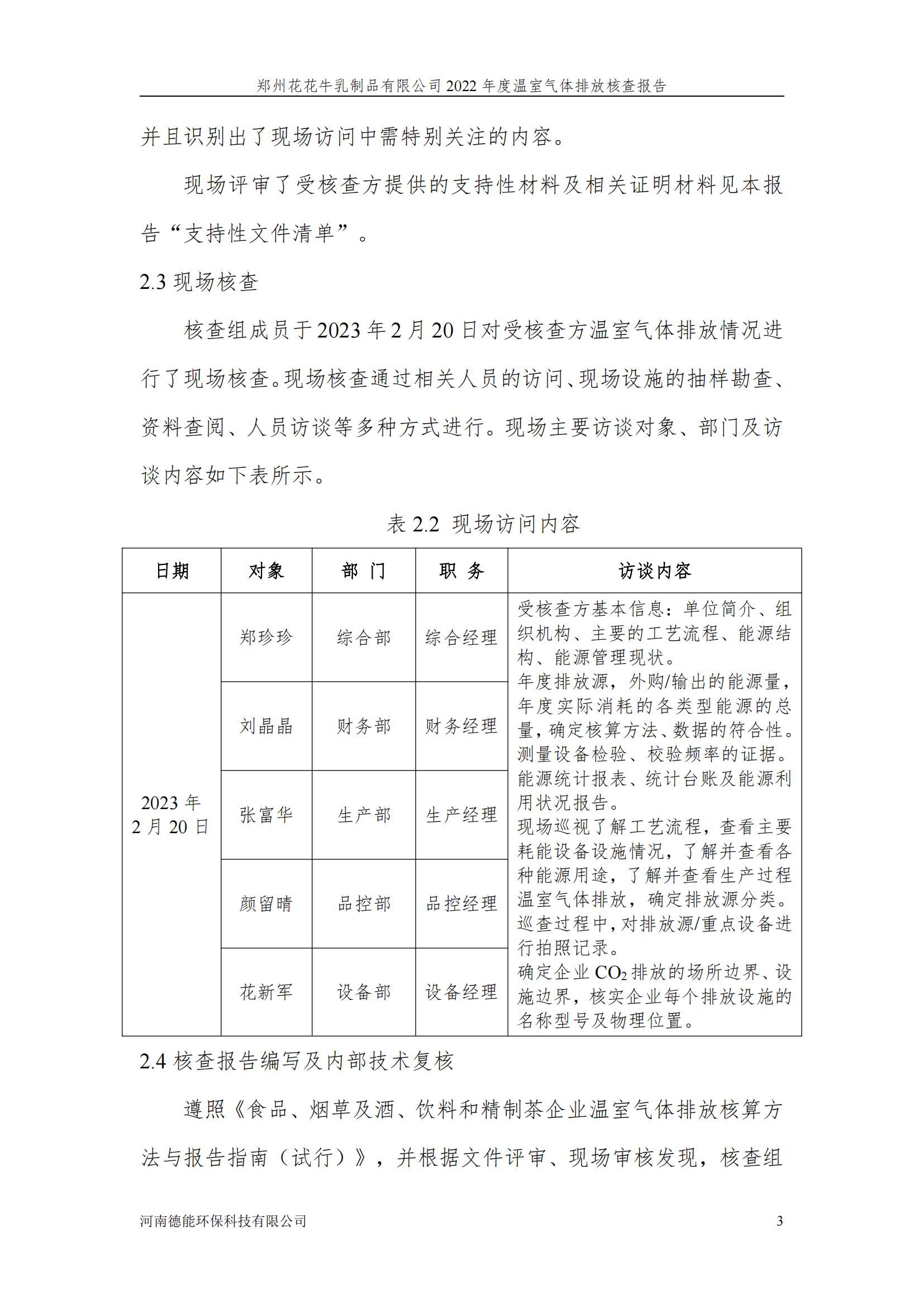
《鄭州花花牛乳制品有限公司2022年度溫室氣體排放核查報告》公示

《鄭州花花牛乳制品有限公司2022年度溫室氣體排放核查報告》公示

《鄭州花花牛乳制品有限公司2022年度溫室氣體排放核查報告》公示

《鄭州花花牛乳制品有限公司2022年度溫室氣體排放核查報告》公示

《鄭州花花牛乳制品有限公司2022年度溫室氣體排放核查報告》公示

《鄭州花花牛乳制品有限公司2022年度溫室氣體排放核查報告》公示

《鄭州花花牛乳制品有限公司2022年度溫室氣體排放核查報告》公示

《鄭州花花牛乳制品有限公司2022年度溫室氣體排放核查報告》公示

《鄭州花花牛乳制品有限公司2022年度溫室氣體排放核查報告》公示

《鄭州花花牛乳制品有限公司2022年度溫室氣體排放核查報告》公示

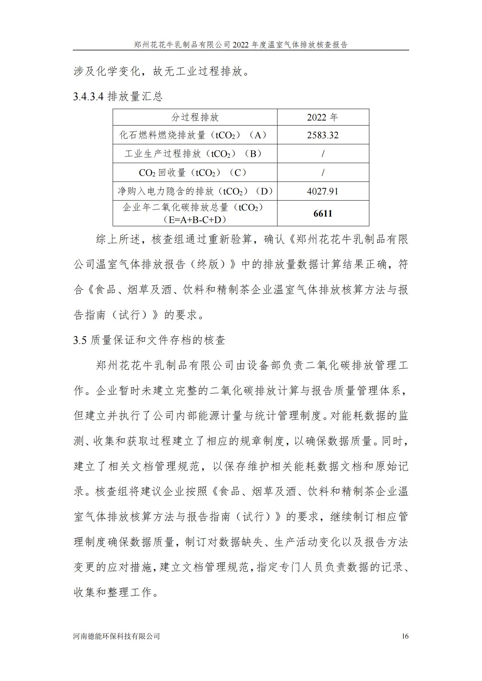
《鄭州花花牛乳制品有限公司2022年度溫室氣體排放核查報告》公示

《鄭州花花牛乳制品有限公司2022年度溫室氣體排放核查報告》公示

《鄭州花花牛乳制品有限公司2022年度溫室氣體排放核查報告》公示

《鄭州花花牛乳制品有限公司2022年度溫室氣體排放核查報告》公示

《鄭州花花牛乳制品有限公司2022年度溫室氣體排放核查報告》公示

《鄭州花花牛乳制品有限公司2022年度溫室氣體排放核查報告》公示

《鄭州花花牛乳制品有限公司2022年度溫室氣體排放核查報告》公示

《鄭州花花牛乳制品有限公司2022年度溫室氣體排放核查報告》公示


標簽

0

近期瀏覽:

相關產品

相關新聞

  • 目錄
官方熱線:
0371-56503777
售后:400-0808-234
招商:400-0808-234
河南花花牛乳業集團股份有限公司 
郵編:330520
Copyright ©2005 - 2013 河南花花牛生物科技有限公司
點擊分享到:
技術支持:祥云時代
河南花花牛生物科技有限公司
關注官方微博
河南花花牛生物科技有限公司
關注微信,訂奶更快捷